Chi siamo
ATIOZ incarico
ATIOZ incarico
ATIOZ è l'autorità comune di vigilanza sulle fondazioni e LPP Ticino, Svizzera orientale e Zurigo. Nell'ambito del mandato legale, svolgiamo compiti di vigilanza per gli istituti di previdenza professionale nei Cantoni di Zurigo, Sciaffusa, Appenzello Interno, Appenzello Esterno, Glarona, Grigioni, San Gallo, Ticino e Turgovia. Ci occupiamo anche delle fondazioni classiche che, in base alla loro destinazione, appartengono al Cantone di Zurigo o a un comune del Cantone di Zurigo, San Gallo, Turgovia o Ticino.
Basi giuridiche (solo in tedesco)
Basi giuridiche (solo in tedesco)
Previdenza professionale
Previdenza professionale
In qualità di autorità intercantonale di vigilanza LPP, vigiliamo affinché gli istituti di previdenza e gli organismi che, in base al loro scopo, servono alla previdenza professionale da noi controllati rispettino le disposizioni di legge. Esaminiamo i regolamenti delle istituzioni di previdenza e degli istituti che, in base al loro scopo, servono alla previdenza professionale, prendiamo visione delle loro relazioni annuali e delle relazioni degli organi di revisione e degli esperti in materia di previdenza professionale e adottiamo misure per porre rimedio alle carenze. Inoltre, svolgiamo attività di consulenza fornendo informazioni giuridiche e offrendo verifiche preliminari per diverse operazioni gestionali all'interno di un istituto di previdenza. Infine, ogni anno organizziamo giornate informative sulla previdenza professionale, durante le quali illustriamo ai partecipanti, tra l'altro, la nostra prassi su temi di attualità.
Fondazioni classiche
Fondazioni classiche
In qualità di autorità intercantonale di vigilanza sulle fondazioni, vigiliamo su tutte le fondazioni classiche che, in base alla loro destinazione, appartengono al Cantone o a un Comune dei Cantoni di Zurigo, San Gallo, Turgovia o Ticino, ovvero il cui scopo comprende il Cantone o un Comune nel territorio di vigilanza. In particolare, ci assicuriamo che il patrimonio della fondazione sia utilizzato conformemente ai propri scopi. A tal fine, richiediamo alle fondazioni di presentare periodicamente i rapporti di gestione, esaminiamo le relazioni degli organi di revisione e adottiamo misure per porre rimedio ai difetti accertati.
Inoltre, in qualità di autorità di modifica, siamo responsabili dell'approvazione delle modifiche organizzative o dello scopo delle fondazioni soggette alla vigilanza dei distretti o dei comuni.

Organizzazione e contatti
Organizzazione
Organizzazione
L'organo supremo dell'ATIOZ è il Consiglio del concordato. Esso è composto da un membro per ciascuno dei governi dei Cantoni aderenti. Il Consiglio del concordato elegge il Consiglio di amministrazione, che guida l'ATIOZ dal punto di vista strategico e finanziario. Il presidente e gli altri quattro membri sono eletti per un mandato di quattro anni e, per il periodo dal 1° gennaio 2026 al 31 dicembre 2029, é composto come segue:
Dr. Christian Zünd, Küsnacht ZH (presidente)
Beatrice Müller, Hütten ZH (vicepresidente)
Dr. Hans-Rudolf Arta, Abtwil
Petra Dörig, Appenzello
Dr. Hansruedi Scherer, Zurigo
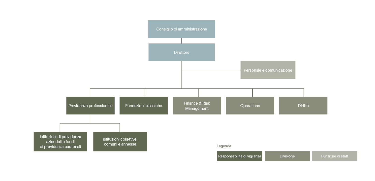
Organigramma


Consiglio di amministrazione
Da sinistra a destra: Dr. Hansruedi Scherer, Beatrice Müller (vicepresidente, seduta), Petra Dörig, Dr. Christian Zünd, (presidente, seduto) Dr. Hans-Rudolf Arta

Direzione
Da sinistra a destra: Roman Grob, Marek Ondraschek (seduto), Roger Tischhauser, Patrizia Heinel, Walter Bischof, Norbert Eberle (seduto)

Contatti
Siamo disponibili telefonicamente dal lunedì al venerdì dalle 09:00 alle 12:00 e dalle 13:30 alle 16:30.
Direzione
Direzione
Roger Tischhauser
Direttore
lic.iur.
Contatto via e-mail
058 331 25 00
Norbert Eberle
Vicedirettore
lic.iur.
Contatto via e-mail
058 331 25 50
Previdenza professionale
Previdenza professionale
Norbert Eberle
Responsabile previdenza professionale
lic.iur.
Contatto via e-mail
058 331 25 50
Istituzioni di previdenza aziendali e fondi di previdenza padronali
Istituzioni di previdenza aziendali e fondi di previdenza padronali
Norbert Eberle
Responsabile istituzioni di previdenza aziendali e fondi di previdenza padronali a.i.
lic.iur.
Contatto via e-mail
058 331 25 50
Paco Fidanza
Responsabile del mandato
Dott.oec.
Contatto via e-mail
091 743 68 42
Viviane Henggeler-Handschuh
Responsabile del mandato
lic.iur.
Contatto via e-mail
058 331 25 30
Regina Jäggi
Responsabile del mandato
Avvocato, lic.iur.
Contatto via e-mail
058 331 25 52
Corinne Meier
Responsabile del mandato
MLaw
Contatto via e-mail
058 331 25 57
Ueli Meier
Responsabile del mandato
Esperto in assicurazioni sociali con diploma federale
Contatto via e-mail
071 226 00 61
Christof Moser
Responsabile del mandato
Esperto in assicurazioni sociali con diploma federale
Contatto via e-mail
071 226 00 68
Gaetano Vitale
Responsabile del mandato
Esperto in direzione di istituti di previdenza con diploma federale
Contatto via e-mail
071 226 00 62
Istituzioni collettive, comuni e annesse
Istituzioni collettive, comuni e annesse
Jesús Pérez
Responsabile istituzioni collettive, comuni e annesse
lic.iur.
Contatto via-email
058 331 25 32
Barbara Koch Houji
Responsabile del mandato
Ing.dipl. ETH, Esperta in previdenza professionale con diploma federale
Contatto via e-mail
058 331 25 53
Giovanni Volpe
Responsabile del mandato
Dott.iur.
Contatto via e-mail
058 331 25 54R
Fondazioni classiche
Fondazioni classiche
Walter Bischof
Responsabile fondazioni classiche, Responsabile Team San Gallo
Contatto via e-mail
071 226 00 63
Fondazioni classiche Locarno
Fondazioni classiche Locarno
Paco Fidanza
Responsabile Team Locarno
Dott.oec.
Contatto via e-mail
091 743 68 42
Ivar Cadloni
Responsabile del mandato
Contatto via e-mail
091 743 68 43
Nadia Vitoria Zeolla
Responsabile del mandato
Contatto via e-mail
091 743 68 44
Fondazioni classiche San Gallo
Fondazioni classiche San Gallo
Walter Bischof
Responsabile fondazioni classiche
Responsabile Team San Gallo
Contatto via e-mail
071 226 00 63
Gloria Mauchle
Responsabile del mandato
dipl. Betriebswirtschafterin HF
Contatto via e-mail
071 226 00 65
Lisette Schenk
Responsabile del mandato
Contatto via e-mail
071 226 00 69
Gordana Simic
Responsabile del mandato
lic.iur.
Contatto via e-mail
071 226 00 67
Fondazioni classiche Zurigo
Fondazioni classiche Zurigo
Felix Mundwiler
Responsabile Team Zurigo
MSc, MBA
Contatto via e-mail
058 331 25 70
Vivienne Blunschi
Responsabile del mandato
MLaw
Contatto via e-mail
058 331 25 72
Manuel Gartmann
Responsabile del mandato
Avvocato, lic.iur.
Contatto via e-mail
058 331 25 73
Simona Küng Rima
Responsabile del mandato
lic.iur.
Contatto via e-mail
058 331 25 71
Finance & Risk Management
Finance & Risk Management
Marek Ondraschek
Responsabile Finance & Risk Management
CFA, lic.oec.publ.
Per Mail kontaktieren
058 331 25 10
Stefan Hess
ALM- und Investmentanalyst
Ing.dipl. ETH, CIIA
Per Mail kontaktieren
058 331 25 16
Gabriele Schmid
Esperta in previdenza professionale con diploma federale
Per Mail kontaktieren
058 331 25 12
Revision
Steven Forster
Esperto in revisione contabile
Auditore diplomato
Per Mail kontaktieren
058 331 25 21
Matthias Märki
Responsabile finanze in revisione contabile
Bachelor Professional BP in Accounting
Per Mail kontaktieren
058 331 25 68
Johanna Rüdiger
Esperta in revisione contabile
lic.oec. HSG, dipl.Ing. ETH
Contatto via e-mail
058 331 25 22
Ivana Zimmermann
Esperta in revisione contabile
lic.rer.pol.
Contatto via e-mail
058 331 25 23
Operations
Operations
Roman Grob
Responsabile Operations
MAS Corporate Finance, MAS Bank Management
Contatto via e-mail
058 331 25 00
ICT e progetti
Robert Bringolf
Responsabile progetti
Ing.El HTL
Contatto via e-mail
058 331 25 96
Daniela Grögler
Esperta di progetto
lic.iur.
Contatto via e-mail
058 331 25 51
Pascal Weber
Responsabile ICT
dipl. Techniker HF Informatik
Contatto via e-mail
058 331 25 92
Services
Svenja Schneider
Responsabile del team Servizi
LL.B.
Contatto via e-mail
058 331 25 00
Roman Balikowski
Collaboratori del team Servizi
Contatto via e-mail
058 331 25 00
Shira Lüthi
Collaboratrice del team Servizi
B.Sc.
Contatto via e-mail
058 331 25 00
Kerstin Steimann
Collaboratrice del team Servizi
Contato via e-mail
058 331 25 00
Diritto
Diritto
Patrizia Heinel
Responsabile diritto
Avvocato, M.A. HSG in Law
Contatto via e-mail
058 331 25 11
Laurence Eigenmann
Esperta in materia giuridica
Avvocato, lic.iur., LL.M.
Contatto via e-mail
058 331 25 55
Funzioni del staff
Funzioni del staff
Natacha Meier
Responsabile del personale, assistente di direzione
Contatto via e-mail
058 331 25 18
Lisette Schenk
Comunicazione
Contatto via e-mail
071 226 00 69
Indirizzi
indirizzo postale
indirizzo postale
ATIOZ
Vigilanza sulle fondazioni e LPP
Ticino, Svizzera orientale e Zurigo
Stampfenbachstrasse 63
casella postale
8090 Zurigo
Ubicazione Zurigo
Ubicazione Zurigo
ATIOZ
BVG- und Stiftungsaufsicht Tessin, Ostschweiz und Zürich
Stampfenbachstrasse 63
8006 Zürich
058 331 25 00
www.atioz.ch
info@atioz.ch
Ubicazione San Gallo
Ubicazione San Gallo
ATIOZ
BVG- und Stiftungsaufsicht Tessin, Ostschweiz und Zürich
Poststrasse 28
9000 St.Gallen
058 331 25 00
www.atioz.ch
info@atioz.ch
Ubicazione Locarno
Ubicazione Locarno
ATIOZ
Vigilanza sulle fondazioni e LPP
Ticino, Svizzera orientale e Zurigo
Via Bernardino Luini 12a
6600 Locarno
091 743 68 42
www.atioz.ch
info@atioz.ch
Posti vacanti
Posti vacanti
Al momento non ci sono posizioni aperte.
Relazioni annuali
Relazioni annuali
Di seguito sono riportate le relazioni annuali delle organizzazioni precedenti all'ATIOZ (solo in tedesco):
Sondaggio tra i clienti 2024/2025
Sondaggio tra i clienti 2024/2025
Qui trovate i risultati attuali dei sondaggi sulla clientela 2024/2025 delle due organizzazioni prima della fusione. (solo in tedesco)